(通讯员 彭延国)在公司九十周年华诞来临之际,为进一步增加院友与公司的联系,促进学术交流与合作,拓宽师生学术视野,紧跟学术发展前沿,2021年9月25日,suncitygroup太阳成集团智能媒体与数据工程研究所成功举办院友学术论坛。本次论坛邀请了美国爱荷华大学、中国人民大学、南开大学、澳门城市大学、上海交通大学、山东大学、华东师范大学、河南工业大学、西安工程大学、阿里、京东智能城市研究院等高校及著名IT企业的11位优秀院友,以论坛报告的形式探讨学术发展前沿问题,以促进公司计算机学科更好地发展,扩大学科影响力与知名度。论坛由suncitygroup太阳成集团智能媒体与数据工程研究所主办,以线上的形式开展,suncitygroup太阳成集团执行经理、智能媒体与数据工程研究所所长崔江涛教授担任论坛主席,智能媒体与数据工程研究所副所长李广鑫副教授、骨干教师李辉教授担任论坛副主席。

崔江涛教授在论坛开幕式上介绍了公司90周年校庆的相关情况,并对参与论坛的各位员工和师生表示热烈欢迎。他介绍了suncitygroup太阳成集团的发展历程以及智能媒体与数据工程研究所目前主要的研究方向,并谈到本次学术论坛是促进本领域内专家学术互动成长的良好契机,对推动智能媒体与数据工程研究所高质量学术梯队建设,扩大suncitygroup太阳成集团影响力和知名度有着重要意义。
论坛由李广鑫副教授主持,京东城市时空数据团队负责人李瑞远副教授、美国爱荷华大学计算机系博士生导师姜鹏博士、华东师范大学胡卉芪副教授、山东大学suncitygroup太阳成集团尹建华副教授、阿里安全高级算法专家李裕宏、上海交通大学计算机科学与工程系博士生导师郑臻哲博士、南开大学软件公司张圣林副教授、中国人民大学张峰副教授、河南工业大学朱维军教授、澳门城市大学数据科学公司应作斌助理教授、西安工程大学计算机科学公司王蒙博士等11位院友先后就各自研究领域的前沿科研成果做了精彩的报告。
李瑞远副教授介绍了京东城市时空数据引擎JUST(JD Urban Spatio-Temporal Data Engine)所采用的先进的数据建模方法、数据存储技术、分布式索引技术和分析技术,以及数据存储、查询、分析、可视化、服务提供等一体的自有分布式GIS解决方案研发工作。
姜鹏博士针对图的不规则性对数据挖掘和机器学习带来的极大挑战,介绍了他们团队在大数据图学习和挖掘系统取得的一些最新进展,包括如何高效的利用GPU来加速图神经网络,如何设计更好的算法来完成图神经网络的训练,如何解决图挖掘应用中子图爆炸的问题。
胡卉芪副教授结合数据库的新型硬件的特征以及数据库系统的体系架构,梳理和介绍了当下业界与学术界面向数据库系统中应用PM在不同方向上的探索及技术,介绍该领域技术前沿的发展与研究现状。
尹建华副教授针对数据挖掘和机器学习中非常重要的文本聚类问题,介绍了自己在自动发现聚类数量、短文本的稀疏问题、自动发现异常文档、流式文本聚类的概念漂移问题等方面的最新成果。
李裕宏专家结合自己负责的阿里直播风控系统,就直播风控场景中的管理对象和挑战性问题,以及机器智能技术如何赋能直播风控,打造高性价比、高安全、更友善的防控方案的实践等代表业界最前沿的成果,做了全面的介绍。
郑臻哲博士从计算机科学研究的角度,介绍了数据作为经济商品展现出的新特性,以及对数据商品进行定价的技术挑战、解决方案和开放问题,并就数据共享过程中存在的隐私保护问题,介绍了自己在关联隐私泄露量化方法方面的研究成果。






张圣林副教授对于保证互联网、金融、电信、电力等行业的业务稳定具有重要意义的云服务智能故障预测、诊断与溯源问题,介绍了自己的最新研究成果,借助机器学习方法,实现了故障前的故障预测、故障时的检测和诊断、故障后的根因溯源。
张峰副教授介绍了新硬件环境对机器学习负载所带来的机遇与挑战,并对自己在新型异构硬件对机器学习负载的性能分析,异构资源融合的情况下对不同硬件体系结构的同步、通信、访存等方面的优化,以及面向分布式计算环境的跨界点资源高效利用和应用场景支撑下的智能计算等方面的研究成果做了全面的介绍。
朱维军教授介绍了使用机器学习中的二元分类对分子杂交结果进行预测的最新成果,在微小降低准确率的前提下,实现了预测速度的大数量级的提升。
应作斌博士针对云数据分享中的敏感数据保护问题,分享了自己在可靠的策略更新方面的研究成果。
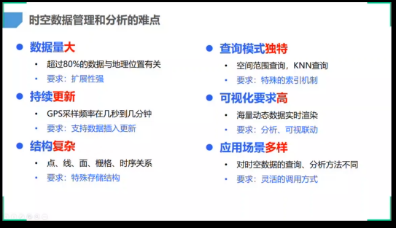
王蒙博士就时空大数据领域中重要的位置推荐问题,分享了面向移动物体的位置推荐新算法,该算法能够解决传统方法中存在的若干重要问题。





最后,本次论坛副主席李广鑫副教授对论坛活动进行总结,他对11位来自海内外的优秀院友表达了衷心的感谢,感谢他们在母校90周年庆之际,分享各自最新研究成果,开拓了在校师生的眼界。同时他对参与论坛的研究生提出了殷切希望,并鼓励他们学习各位优秀院友对前沿问题的敏锐洞察力和科学研究方法。
智能媒体与数据工程研究所目前主要研究方向包括:云数据库系统、数据与知识工程、智能媒体计算、大数据与智能计算、时空数据管理、复杂三维图形与图像处理关键技术与应用系统。研究所以“数据为驱动,应用为导向”,面向海量、多源、异构、高维复杂数据,研究大数据采集、管理、处理、分析、挖掘和应用等过程中的关键科学问题和主要技术瓶颈。结合国家重大需求,针对基础软件“卡脖子”问题,研发云原生数据库、区块链数据库、大数据处理基础平台、时空数据综合管理平台、精准医疗系统、高端制造工业数据处理系统、复杂三维图形处理系统等复杂平台系统,所完成的实际系统在军民领域都得到了广泛应用。
近些年,研究所承担了包括国家重大工程项目、自然科学基金重点项目、优秀青年基金、国家重大专项课题、国家重点研发计划等纵向课题50余项,承担横向课题120余项。在研究方向上产出了大量高水平论文,在SIGMOD、SIGKDD、VLDB、ICDE、IJCAI等CCF A类会议及期刊上发表论文四十余篇。